0
Skip to Content
Wassily Leather Straps
How to order
What We Need to make replacement wassily straps
Where to Send
Resources
Wassily Leather Care
Wassily Frame Care
Wassily Strap Installation Video
Installation Instructions
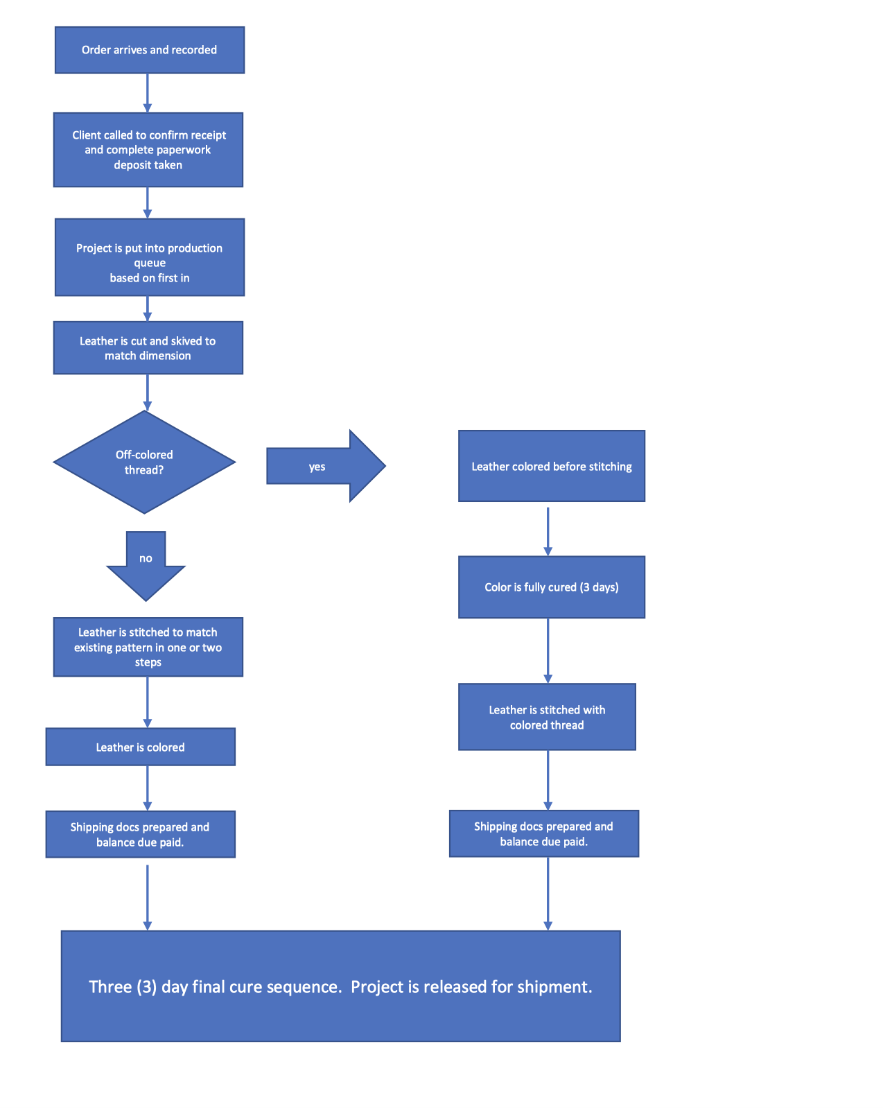
Production Process
Is Your Wassily Authentic?
What's my Wassily chair worth?
Vegetable tanned vs bonded
Prices
Wassily Exchange
History of the Wassily chair
Get in Touch
About Us
Frequently Asked Questions
Vegetable tanned vs bonded?
What about Italian leather?
How to tell if a Wassily chair is authentic?
What colors are available?
What about natural uncolored leather?
Can I change the color of my leather?
How do I maintain the leather?
I only have one broken strap?
My straps are canvas?
What about a Pony hide?
Is my Wassily chair worth keeping?
Will the straps you make fit?
Where to learn more?
Where do you ship to?
Guarantee and Returns
Wassily Chair Leather Strap Replacement
Forms
Open Menu
Close Menu
Open Menu
Close Menu
Wassily Leather Straps
How to order
What We Need to make replacement wassily straps
Where to Send
Resources
Wassily Leather Care
Wassily Frame Care
Wassily Strap Installation Video
Installation Instructions
Production Process
Is Your Wassily Authentic?
What's my Wassily chair worth?
Vegetable tanned vs bonded
Prices
Wassily Exchange
History of the Wassily chair
Get in Touch
About Us
Frequently Asked Questions
Vegetable tanned vs bonded?
What about Italian leather?
How to tell if a Wassily chair is authentic?
What colors are available?
What about natural uncolored leather?
Can I change the color of my leather?
How do I maintain the leather?
I only have one broken strap?
My straps are canvas?
What about a Pony hide?
Is my Wassily chair worth keeping?
Will the straps you make fit?
Where to learn more?
Where do you ship to?
Guarantee and Returns
Wassily Chair Leather Strap Replacement
Forms
Wassily Leather Straps
Folder:
How to order
Back
What We Need to make replacement wassily straps
Where to Send
Folder:
Resources
Back
Wassily Leather Care
Wassily Frame Care
Wassily Strap Installation Video
Installation Instructions
Production Process
Is Your Wassily Authentic?
What's my Wassily chair worth?
Vegetable tanned vs bonded
Prices
Wassily Exchange
History of the Wassily chair
Get in Touch
About Us
Folder:
Frequently Asked Questions
Back
Vegetable tanned vs bonded?
What about Italian leather?
How to tell if a Wassily chair is authentic?
What colors are available?
What about natural uncolored leather?
Can I change the color of my leather?
How do I maintain the leather?
I only have one broken strap?
My straps are canvas?
What about a Pony hide?
Is my Wassily chair worth keeping?
Will the straps you make fit?
Where to learn more?
Where do you ship to?
Guarantee and Returns
Forms
Production Process